

庆熙大学语学院从国内递交申请,具体流程是:
申请书(邮件接收)> 申请材料审查 > 材料合格,参加面试 > 发送录取通知书以及续费缴纳 > 签证申请 > 入境及入学
费用
语学院正规课程报名费用是6万韩元,学费是150万韩元(每学期),保险费是5万韩元6个月。
语学院也提供各种奖学金制度,比如说:
院长奖,成绩优秀奖,模范奖,topik成绩优秀奖,还有在本学院连续4个学期,也就是一年结业后,可享受庆熙大学本科入学奖学金优惠政策(成绩也需要和校内奖条件符合)。
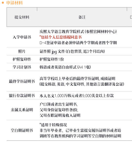
下面是语学院申请需要提交的材料:

学习课程安排:


申请材料提交和截止时间(2021-2022):


语学院也提供校内和校外安全舒适的宿舍选择,当然也可自己找。能免费搭乘校内巴士,使用图书馆等便利设施,也配备咖啡店,邮局,体育馆,食堂,便利店等设施~
语学院也为学生提服务,比如:免费接机服务,代办topik报名,银行账户开户等。也为学生提供很多生活学习服务,比如:入学及生活咨询,试听本科专业课机会,还有参加新生说明会,了解大学的具体情况等。
除此以外,也为学生提供了很多韩国文化体验课,会很有意思的:
做韩国料理,学习跆拳道和k-pop舞蹈,假面舞,四物游戏,韩国纸质工艺,参观周围公司,包含三星公司等等。
更多留学资讯,欢迎咨询!
北京站
客服专线: 400-010-8000
服务专线: 400-010-8000
北京分公司:北京市朝阳区 建国门外大街永安东里甲3号院B座
友情链接 · 美国留学 | 英国留学 | 澳大利亚留学 | 加拿大留学 | 新西兰留学 | 日本留学 | 欧洲留学 | USA:A Study Destination
©2026金吉列出国留学咨询服务有限公司 版权所有 | 京ICP备05010035号 | 京公网安备11010502038474号 | 出版物经营许可:新出发京零字第朝190057号
信息提交成功!稍后将有专人与您联系。