

新西兰的高等教育为国际留学生提供了预科、本科、学士学位证书、学士后文凭、授课型硕士、研究型硕士、博士,这几个阶段的课程。

到了NZQF Level7级及以上,这里值得一提的,新西兰的硕士根据学生的背景能力,既可以申请Master,又可以把硕士作为拆分,先读PGD再读master;或者是 先读GD,再读PGD,再读Master;
Grauate Diploma学士后文凭=NZQF Level 7
Post grauate iploma研究生文凭=NZQF Level 8
Master硕士=NZQF Level 9
PHD博士=NZQF Level 10
大学、理工学院和私立院校大部分专业都开设Grauate Diploma,目的是:
1、为转专业的学生提供入学途径,让学生通过Grauate Diploma的学习,吧专业知识打扎实,更好的进入PGD 或者master的学习。
2、为了让学生在GD的课程学习中培养就业技能,因为GD完成可以申请1-2年的post-stuy-work-visa工作签证,之后可以继续读PGD或Master。
3、为了让一些背景力能不足的学生提供过度,比如有些学生三年全日制大专毕业,专升硕的过度,通过Granuate Diploma更好的进入硕士阶段的学习或者本科毕业没有学位证的学生。比如奥克兰理工大学的专升硕专业,在Grauate Diploma的学习,达到B就可以进入对应的Master的学习。
新西兰的Master分为两种,一种是Taugh授课型,另一种是Research研究型,还有一种是Taugh+ Research。如果选择是研究型的专业课程,就要读Post Diploma作为过渡。先是拿到PGD的offer,读完PGD再进入master的学习。在新西兰更多的专业都是研究型的,所以含金量高的同时,对学生的要求也就自然提高了。所以PGD+Master也是国内学生去新西兰读研的主流方案。比如奥克兰大学的Master of Eucational Leaership,如果要申请此专业的话,学校是会给你发postgrauate iploma of eucational leaership的offer的哦,所以PGD +Master 的申请方式预计学制2年。
授课为主要学习方式,以就业为导向,课程设置紧贴澳洲就业市场需要,可以转专业, 适合 以在澳洲就业为主要目的,或者希望转换本科专业, 学制 1-2年, 要求 本科毕业,成绩达到学校入学要求。
入学要求:根据不同的院系,不同的专业,每个学生的具体情况,会有不同的入学要求,大致如下:
1、院校背景:C9/985/211院校,还是非2111院校,比如奥克兰大学有自己的GPE算分系统,针对不同院校背景的学生,平均分要求不一样;相似的还有坎特伯雷大学,也会根据学生的院校背景来进行招生分数的筛选。
2、、专业背景:所学专业是否跟申请专业有相关度?跨专业申请的原因?新西兰大学的硕士,其实不太愿意接受专业跨度特别大,除几个较为热门的商科(会计、管理等)专业之外。
3、 GPA: C9、985、211院校对于平均分要求会比非211院校学生的平均分要求低5-10分;而且不同学校平均分计算方式还不一样,奥克兰大学就有自己的一套GPE算分系统。
4、 背景能力,也就是我们常说的软性背景,比如是否有实习,是否有项目经历,是否有论文发表,在校期间参加过什么比赛,有何荣誉,有无工作经历等等;总结下来是文书三大件;
即:PS(Personal Statement)个人陈述;CV(Curriculum Vitae)和RL(Letter of Recommenation)推荐信。
5、 雅思等要求,大多数硕士,雅思要求都是6.5(6.0);其余有很对专业对于语言要求较高的,如法律,7-7.5;教师7.0(7.0),社工7.0(7.0)。
对于大部分学校而言,雅思都只是一个语言的门槛,雅思均可在拿到Conitional Offer之后再补。
6、申请要求:建议至少提前1年做学校的申请,新西兰大部分学校接受国内大学5-6个学期成绩申请,可以先拿Conitional offer,也就是有条件录取通知书,提前占到名额和位置,雅思可以后补,把申请的风险降到最低,如果语言没有满足学校的要求,大学还提供语言学习中心,提供给国际学生进行语言的学习。
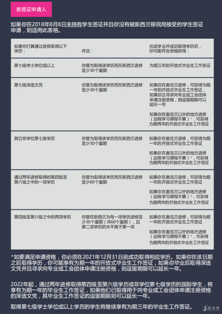
7、 工作签证:post-stuy-work-visa ,新西兰的工作签证是可以分段给你的,比如你申请了一个GD,完成之后申请了1年工签,之后又想读Master,完成之后又可以获得3年工签;但是需要注意,一人一生只能申请2次工作签证,也就是说,假设你先读了GD,申请了工签,然后又读了PGD,又申请了工签,之后又申请了Master,Master完成之后,是不能再申请工签的。

以科研为导向,学生在导师带领下独立完成课题研究,毕业后可升读博士, 适合于 立志于在某一方面进行深入的学习和研究并在将来继续攻读博士, 学制 2年到3年, 要求 本科毕业,有一定研究背景(最好有相关论文发表) 申请需要 先联系导师,再递交入学申请;
博士申请先找导师,寻找和自己想要研究方向一致或者相近的导师,然后联系导师,把你的意愿,你的简历,想要研究的方向邮件跟导师进行沟通,也就是我们常说的套磁。 当然也不是所有导师都会回复邮件的。 一旦有导师回复你,愿意接受你成为PHD的学生,你就需要向学校申请offer了,但是不一定能拿到奖学金。 澳洲大学官网有很多奖学金链接,可以多试试。
1、一家三口时,主申请人就读新西兰NZQF学历等级level 10,PHD博士学位,nzqf学历等级10级,技术移民加分高,主申请人持有学生签;
-小孩申请学生签,Stuent Visa;中小学享受本地学生待遇,公立免学费;
-配偶申请工作签,Partner of a Stuent Work Visa;可以申请和主申请人同等时长的工作签证;
留学学费成本预计= 博士(学费4000NZD/年,人民币约2万/年) +小孩公立学校(免学费);
留学生活成本预计=一家三口, 饮食,交通,住宿等费用约约10-15万一年 。
2、一家三口,主申请就读新西兰NZQF学历等级level9级硕士学位或者level10级博士学位;或者level7级(Bachelor Degree学士学位,Grauate Diploma学士后文凭,Grauate Certificates学士后证书)或Level8级(Bachelor Honours Degree荣誉学士学位,Postgrauate Diploma 研究生文凭,Postgrauate Certificates研究生证书)所学专业是新西兰长期技能短缺清单里的对口职业;主申请人申请学生签;
-小孩 申 请学生签 , Stuent Visa; 中小学享受本地学生待遇,公立免学费;
-配偶申请工作签,Partner of a Stuent Work Visa; 可以申请和主申请人同等时长的工作 签证。
留学学费成本预计= Bachelor、GD、PGD、Master(大学约3.5万纽币/年,人民币约16万/年,理工学院约2万纽币/年,人民币约9万/年) +小孩公立学校(免学费);
留学生活成本预计= 一家三口, 饮食,交通 ,住宿等费 用约 约10-15万一年。


3、移民加分表:,如果你56周岁以下,在新西兰找到一份工作,满足时薪要求,不同学历等级,不同学习经历,可以自评,如果分数达到160分以上,申请技术移民是很有希望的。

北京站
客服专线: 400-010-8000
服务专线: 400-010-8000
北京分公司:北京市朝阳区 建国门外大街永安东里甲3号院B座
友情链接 · 美国留学 | 英国留学 | 澳大利亚留学 | 加拿大留学 | 新西兰留学 | 日本留学 | 欧洲留学 | USA:A Study Destination
©2026金吉列出国留学咨询服务有限公司 版权所有 | 京ICP备05010035号 | 京公网安备11010502038474号 | 出版物经营许可:新出发京零字第朝190057号
信息提交成功!稍后将有专人与您联系。