

今天是澳洲禁止入境后的第五天,自2月1日澳洲总理发布禁令以来,每天都会传出各种消息,昨天好不容易有了点好消息:
今天毫不意外的又发布了一条消息!

澳洲多位发言人表示
预计澳大利亚的冠状病毒入境禁令
将会超出最初的14天!

而且,细心的小伙伴已经发现了,在移民局官网上,改变已经悄悄发生…

移民局官网已经悄悄地把此前的禁入令will be reviewe after 14 ays 中的14 ays删除了,现在只有: Will be reviewe

毫无疑问,这对于中国留学生来说恐怕是一个噩耗,两周之后澳洲各大高校将陆续迎来迎新周和开学日。如果无法按时返澳,这对于人来说将带来重大影响。
同时,澳洲各大学已经通过邮件的形式公布了延期开学,推迟最晚报到时间,并咨询学生是否愿意上网课的消息。
1各国政策变化太快
现在澳洲的政策是随时在变化的!一方面,澳洲的禁令现在不是14天,而是随时重新评估,也就是说随时可能取消或者延长。
自世界卫生组织宣布将新型冠状病毒列作国际关注的突发公共卫生事件后,各国禁止入境或签证限制措施,不断扩大。多国宣布了最新的限制措施,包括:新加坡、美国、日本、新西兰等…..
现在,部分第三国还没有发布入境限制的措施,但是并不一定保证接下来的14天不会发布,现在贸然跑到境外,只会增加不确定性的风险,很可能让大家陷入两难的境地!
2.经济时间成本
在第三国待上14天的住宿费用,交通,吃喝等都是一笔不小的开支,万一第三国突然发布限制入境的措施,更会让大家措手不及,大家需要衡量这样是否值得。
3增加扩散和感染的风险
现在正是疫情防控的关键节点,贸然出门特别是去人流量相当大的机场,病毒扩散和感染的风险也会增加!不管怎么说,身体健康永远是最重要的!
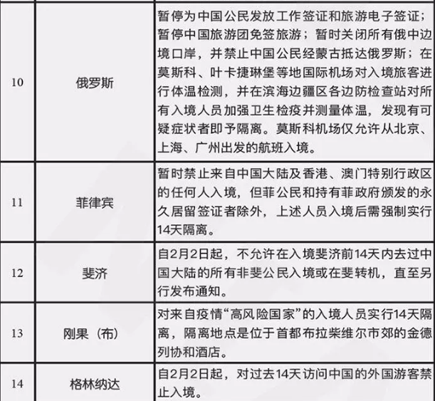
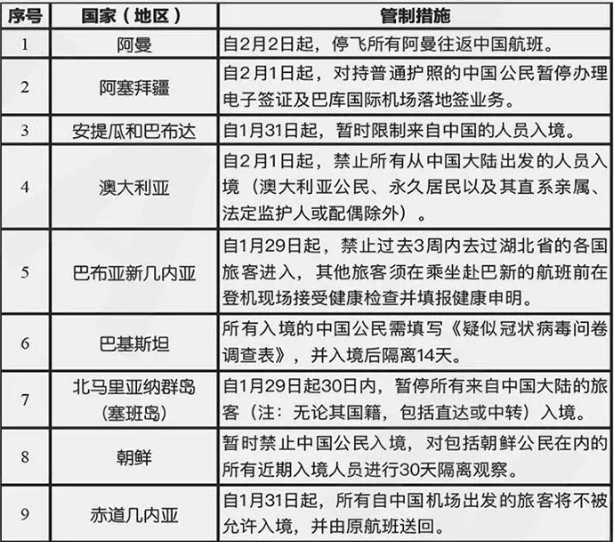
附上国家移民管理局就近期有关国家防控新型冠状病毒感染的肺炎疫情采取入境管制措施列表



等等。。。
我们会持续关注澳洲政府和移民局的政策,如果因各方原因难以时时关注学校的官网、邮箱,请及时联系金吉列留学老师,我会每天发布各校对留学生返校的最新政策,实时更新的消息也将在朋友圈中发布。

更多留学资讯,欢迎点击:www.jjl.cn/28367
北京站
客服专线: 400-010-8000
服务专线: 400-010-8000
北京分公司:北京市朝阳区 建国门外大街永安东里甲3号院B座
友情链接 · 美国留学 | 英国留学 | 澳大利亚留学 | 加拿大留学 | 新西兰留学 | 日本留学 | 欧洲留学 | USA:A Study Destination
©2026金吉列出国留学咨询服务有限公司 版权所有 | 京ICP备05010035号 | 京公网安备11010502038474号 | 出版物经营许可:新出发京零字第朝190057号
信息提交成功!稍后将有专人与您联系。