

2025 · 重大调整
加拿大移民部(IRCC)与加拿大签证申请中心(VAC)近日联合宣布,自2025年11月1日起,对签证申请中的生物识别信息采集预约流程及部分服务费用进行重要调整。
此举旨在进一步提升申请效率与安全性,所有计划在此日期之后提交申请的申请人都需提前了解并遵循新规。
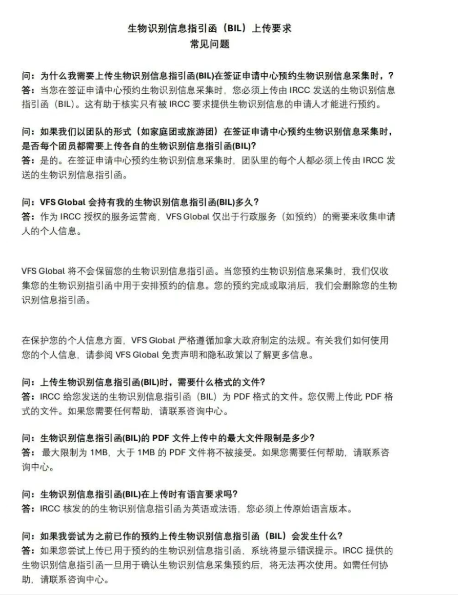
本次调整中核心的变化在于生物识别信息(俗称“录指纹”)的预约流程。自2025年11月1日起,申请人通过任何渠道预约录指纹时,必须上传由IRCC签发的“生物识别信息指引函”(BIL)。
新规具体要求:
•适用所有预约渠道:无论是通过VAC网站在线自助预约、使用在线聊天工具、发送电子邮件还是电话预约,均需在预约环节上传BIL文件。
•文件格式要求:必须上传从IRCC官方门户下载的原始BIL PDF文件(文件大小通常限制在1MB以内),该文件语言为英语或法语。
•核心目的:此流程升级的主要目的是进行严格的“甄别”,以确认预约的真实性和有效性,确保签证中心的资源用于有真实申请需求的申请人,从而提升整体处理效率和安全水平。
给申请人的操作指南:
•一获取并妥善保存BIL。在线上提交签证申请并支付相关费用后,IRCC系统会自动生成BIL,并发送至您的申请账户。请务必及时下载并妥善保存此PDF文件。
•二在预约环节上传BIL。在VAC官网进行预约时,系统会提示您上传BIL作为预约凭证。请提前准备好该文件。
•三:按时出席预约。携带BIL打印件、护照原件及其他要求的文件,按时前往签证申请中心录入指纹和照片。
重要提示:对于家庭或团队申请,团队中的每一位成员都必须上传自己独立的BIL文件来完成各自的预约。


2
费用调整|汇率波动引发服务费标准更新
与流程调整同步,自2025年11月1日起,加拿大签证申请中心收取的贴签服务费、快递费及其他相关杂费,将因汇率变动而调整收费标准。
请注意:
在11月1日前后邮寄贴签材料的申请人,费用将按实际受理当日的标准计算,实行“多退少补”。例如,如果您在10月底邮寄贴签材料,但实际在11月1日或之后才收到并开始处理,则将按照新的收费标准执行,可能需要补缴差额。
建议申请人:
•尽量通过电汇方式支付,确保金额准确;
•按照签证中心收到贴签材料当日的收费标准执行。
北京站
客服专线: 400-010-8000
服务专线: 400-010-8000
北京分公司:北京市朝阳区 建国门外大街永安东里甲3号院B座
友情链接 · 美国留学 | 英国留学 | 澳大利亚留学 | 加拿大留学 | 新西兰留学 | 日本留学 | 欧洲留学 | USA:A Study Destination
©2026金吉列出国留学咨询服务有限公司 版权所有 | 京ICP备05010035号 | 京公网安备11010502038474号 | 出版物经营许可:新出发京零字第朝190057号
信息提交成功!稍后将有专人与您联系。