

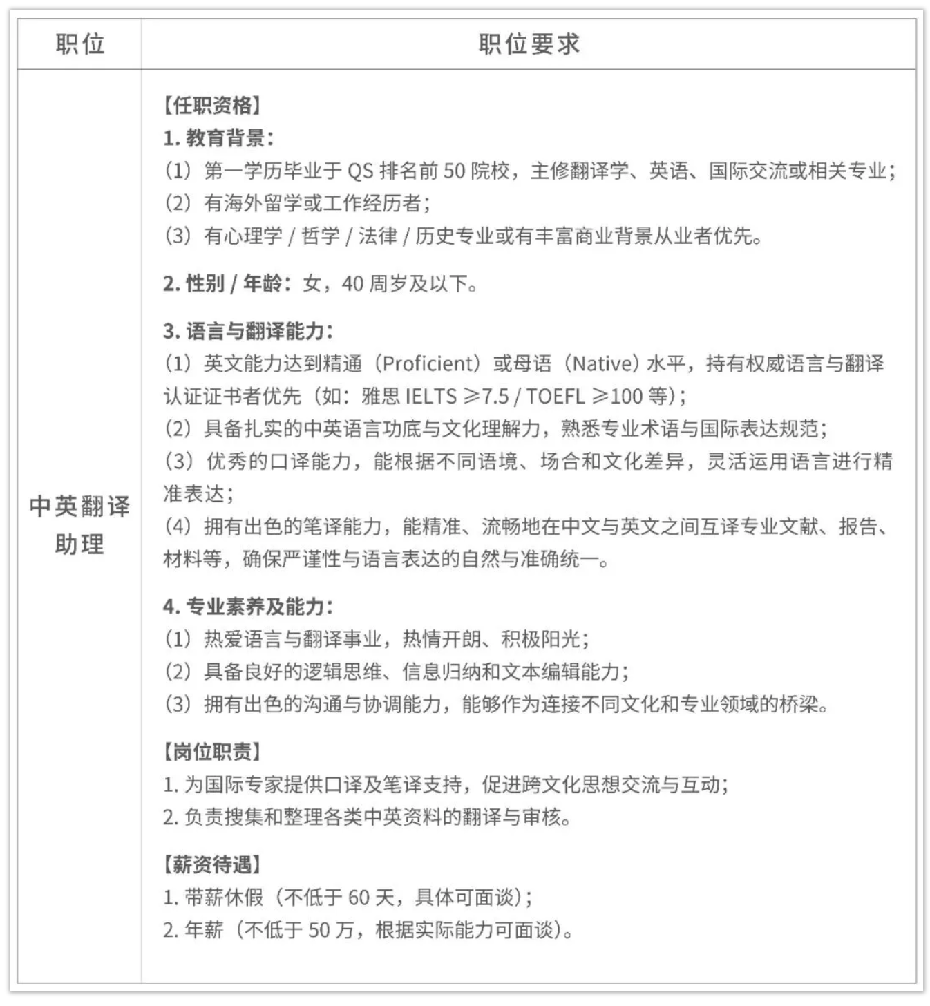
公告中引人注目的就是“要求毕业于QS前50院校”和“年薪不低于50万”;总体来说,要求的严格程度与福利待遇的优厚程度成正比。

任职资格方面,应聘者学历需毕业于QS排名前50的院校,主修翻译学、英语等,并拥有海外留学或工作经历。
公告还特别指出,具备心理学、哲学、法律、历史或有丰富商业经验的从业者将被优先考虑。在语言与翻译能力上,要求英文水平达到精通或母语级别,雅思(IELTS)成绩不低于7.5分或托福(TOEFL)不低于100分者优先。
网络上围绕这则招聘公告的讨论十分热烈,有人认为,50 万保底年薪搭配胖东来成熟的工作机制,待遇已然十分优厚;也有人则觉得,学历卡 QS 前 50 太苛刻。不过从行业发展视角来看,零售行业正加速向 “精细化、国际化” 转型,胖东来的招聘标准恰恰反映了头部企业对 “复合型人才” 的激烈争夺!这类人才不仅要精通业务,更需具备跨领域思维与国际化视野。这一趋势也将倒逼整个行业,进一步提升岗位的人才配置标准与招聘门槛。
其实不止胖东来,现在国内不少的国企央企/银行金融机构/互联网大厂在招聘时都会明确要求QS排名,锁定世界名校毕业生,下面我们来看下都有哪些公司单位对QS院校排名有明确要求!
央企国企
许多央企(如中航集团、中国广核集团)和部分国企在招聘管理培训生、技术岗或国际业务岗时,会明确要求QS世界大学排名前100的海外高校硕士研究生及以上学历。


银行金融机构
金融领域在招聘时也很注重QS院校排名,国有银行、股份制银行总部及券商,在人才选拔中尤为偏好 QS 前 50 院校的硕士及以上学历人才。部分券商的要求更为严格,即便招聘intern,也明确限定海外硕士需毕业于 QS 前 50 院校,例如:国泰君安证券在招聘intern时明确要求QS排名前50。

互联网大厂
互联网大厂:腾讯、字节、阿里、百度、京东、美团、小红书等大厂,主力招聘集中在QS前100名校,其中核心研发/战略岗位偏好QS前30背景,如腾讯的投资分析岗位明确标明:主要面向院校(如QS前30)的精英学子。
以上,QS排名在国内招聘市场为何受宠,其HR认知度远超其他排名,是高校筛选人才的一大方式,如果你对学业、职业规划有兴趣,欢迎来电咨询!
北京站
客服专线: 400-010-8000
服务专线: 400-010-8000
北京分公司:北京市朝阳区 建国门外大街永安东里甲3号院B座
友情链接 · 美国留学 | 英国留学 | 澳大利亚留学 | 加拿大留学 | 新西兰留学 | 日本留学 | 欧洲留学 | USA:A Study Destination
©2026金吉列出国留学咨询服务有限公司 版权所有 | 京ICP备05010035号 | 京公网安备11010502038474号 | 出版物经营许可:新出发京零字第朝190057号
信息提交成功!稍后将有专人与您联系。