

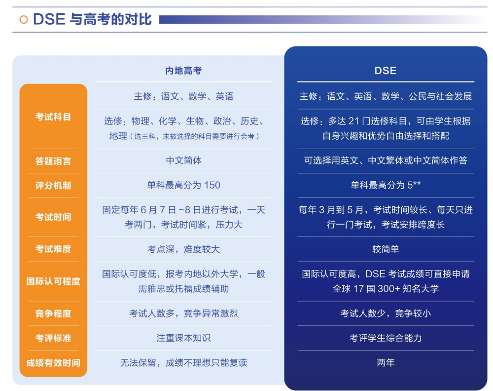
内地高考一般需要提前半年左右报名,香港高考需要提前一年左右,也就是在每年的9-10月份报名第二年3-5月的考试,那么相比内地高考香港高考是更难还是更简单呢?
我们来看一下对比图:

北京站
客服专线: 400-010-8000
服务专线: 400-010-8000
北京分公司:北京市朝阳区 建国门外大街永安东里甲3号院B座
友情链接 · 美国留学 | 英国留学 | 澳大利亚留学 | 加拿大留学 | 新西兰留学 | 日本留学 | 欧洲留学 | USA:A Study Destination
©2026金吉列出国留学咨询服务有限公司 版权所有 | 京ICP备05010035号 | 京公网安备11010502038474号 | 出版物经营许可:新出发京零字第朝190057号
信息提交成功!稍后将有专人与您联系。