历史记录:
H
华北:
北京 天津 济南 石家庄 青岛 郑州 太原 呼和浩特 唐山 烟台 洛阳
华东:
上海 南京 杭州 合肥 无锡 苏州
华中:
武汉 长沙 南昌
华南:
广州 深圳 南宁 海口 佛山 厦门 福州 中国香港
D
东北:
哈尔滨 沈阳 长春 大连
X
西南:
重庆 成都 昆明
西北:
西安 兰州 乌鲁木齐 银川 西宁
海外:
加拿大 新西兰 澳大利亚 泰国
热门搜索
留学官方微信
留学官方微博
400-010-8000
关于金吉列
登录
留学
留学攻略 留学规划师 英国 美国 日本 加拿大 新西兰 澳大利亚 韩国 欧洲 亚洲
热门
留学产品 成功案例 院校排名 国际学校 精彩讲座 OSSD课程
申请
留学资料 语言提升 能力提升 签证准备
生活
留学安全 海外生活 实习就业 移民置业
贾卓娴
金吉列北京分公司
咨询顾问
从事日本留学工作10余年,有着在日丰富的学习生活学习经验,擅长日本全科系的申请,曾帮助学生斩获东京大学,京都大学,早稻田大学,多摩美术大学等TOP级...展开全部
庆应义塾大学 SFC 宣布停止留学生入试!
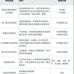
前段时间,庆应义塾大学发布公告,自2027年度起,综合政策学部与环境情報学部将停止“外国人留学生対象入学试験”的募集。...【查看详情】
留学生怎么样可以在日工作
近来,越来越多的同学咨询: “怎样才能在日本找到工作?”...【查看详情】
日本留学生想要更快拿永住,这些加分项你知道吗
本期文章将为同学们介绍现行的 “高度人才积分制度” 。...【查看详情】
59%的国立大学校方希望涨学费?!
据日本媒体报道称,《朝日新闻》与河合塾联合实施的调查显示,在日本持续低生育率的2040年,有53%的国立大学校长认为“国立大学数量将减少”。...【查看详情】
27年东北大学开设ゲートウェイカレッジ项目
日本东北大学将于2027年4月1日设立“ゲートウェイカレッジ”。它不设置特定的学部,是一个新的学士课程的特别教育项目。 学生入学时不决定专业领域(学部),广泛地学习了各种各样的领域,3年级以后选择专业领域即进入文学部、教育学部、法学部、经济学部、理学部、药学部、工学部、农学部学习,但需要注意的是能进入医学部的极少,不过具体还是要看到时官方正式公布的具体安排。...【查看详情】
日本出入境管理局公布新数据!在日外国人有多少
昨天,日本出入境管理局公布了截至2025年6月底的在日外国居民人数数据。具体情况如何?我们一起来看看吧。...【查看详情】
在线咨询
免费评估
费用计算
电话咨询
预约回电
顾问将于20分钟内回电
立即预约
到店咨询
请留下您的信息,我们将有专人与您联系
金吉列留学北京总部2
北京市朝阳区建国门外大街8号楼IFC国际财源中心B座15层
010-56836688
给自己的人生一个精彩的PlanB
我已阅读并同意 《隐私保护协议》
信息提交成功!稍后将有专人与您联系。
验证码登录
验证码注册